体坛报:一超二乙,新赛季浙江将有3支球队征战职业联赛
迪丽瓦拉
2025-01-22 17:03:32
0

北京时间1月21日,浙江《体坛报》报道,一超二乙,新赛季浙江将有3支队伍征战职业联赛。除了中超浙江队之外,两支新加入的中乙队伍分别是从河北、江西两地“搬迁”而来的廊坊荣耀之城和江西黑马青年。

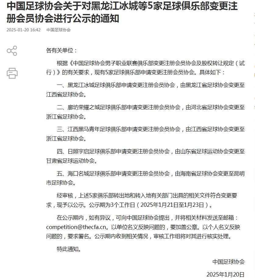
昨天,中国足协官网发布5家足球俱乐部变更注册会员协会进行公示的通知,廊坊荣耀之城俱乐部、江西黑马青年俱乐部分别由河北省足球协会、江西省足球协会变更至浙江省足球协会。 据了解,目前两支队伍已完成工商变更。

廊坊荣耀之城足球俱乐部上赛季获得中乙争冠组第5名,新赛季将落户杭州,更名为杭州临平吴越足球俱乐部,主场设于临平区体育中心体育场。目前,队伍已经在桐庐的杭州足球运动管理中心 训练。

江西黑马青年足球俱乐部新赛季将落户温州,更名为温州职业足球俱乐部,主场设于温州奥体中心体育场。上赛季,江西黑马青年队虽然在中乙比赛中位列保级组第一名,但距离冲甲还有相当的距离,而为了寻求更好的生存环境和发展机会,这支球队决定“出走”,并与正在大力发展足球事业的温州结缘。

该报道认为,对于浙江来说,一超二乙3支队伍能够在新赛季征战中国足球职业联赛,意味着这片曾经人们刻板印象中的“足球荒漠”,如今开出了别样灿烂的花朵。

相关新闻阅读

相关内容

热门资讯

新手入门公路车?美利达SCUL... 想入公路车坑 但预算又有限 主要是为了健身、通勤 ...
不吹不黑,这5个日本小众包包品... 一说到包包,很多人满脑子想的都是“顶奢”爱马仕、LV,但其实,日本也有很多纯手工制作的包包值得买! ...
5亿跑者,这类人1年消费180... 越野跑人均消费破900元,“跑步人口主力军”健身跑人均消费500元以上。 ...
20%补贴下,什么价格都能出现... 最近,随着20%补贴的笔记本越来越多,什么好价格都出现了。有朋友说,这比双11还给力。而看了价格后会...
看到“中年玩家”诉求的《仙遇》... 现在还能怎么从大厂手里抢用户?前段时间有朋友跟我聊起2024年,说虽然还是有差异化新品突围,但赛道覆...
越野跑迎来新主管部门,2025... 中国登山协会最新成立了山地越野部,专门管理长距离越野跑。 文|...
2025新赛季开启 18支世巡... 2025年首场世巡赛事环澳大利亚(Santos Tour Down Under)即将登场,各车队战驹...
耐克如何通过马拉松营销,重新触... 只有跑者,最懂跑者。 ▂ 文 / 李禄源 马拉松,在不同群体...
如何用赛事带动文体旅融合?​这... 经过一年时间的发展,兴原文旅从无到有,通过组织赛事和综合保障,在实践中快速成长、不断发展壮大,也锻炼...
Xun转会的原因:追求更高薪资... BLG在最近两日,官宣了阵容的续约以及教练组的续约,除了主教练变更之外,选手阵容上没有什么大变化,只...