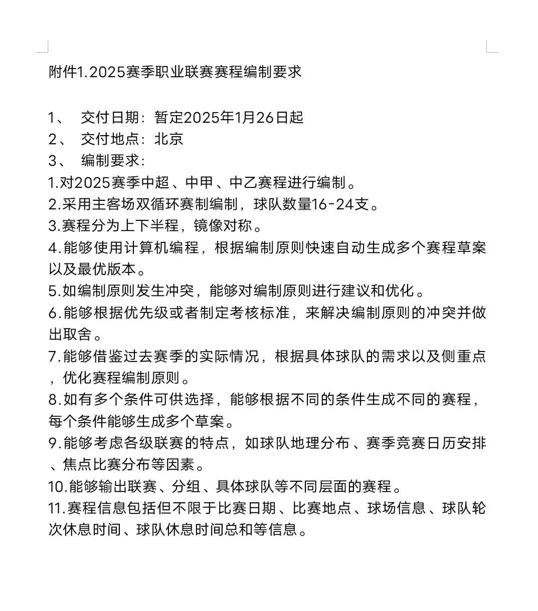
中超官方发布2025赛季职业联赛赛程编制供应商征集公告
迪丽瓦拉
2025-01-17 17:41:48
0

1月14日,中超联赛官方在社媒发布了一则征集公告,目的是征集2025年职业联赛赛程编制供应商。

公告内容

一、项目名称、编号

(一)项目名称:2025赛季职业联赛赛程编制供应商征集

(二)项目编号:20250117

二、合作期限

2025年1月至2025年12月

三、项目说明

协议期内根据相关要求及原则,完成中超、中甲、中乙联赛赛程编制。

四、项目要求

(一)合作目标

使用计算机编程设计赛程编制软件,通过运用赛程编制软件,根据中超、中甲、中乙各项赛事既定的编制原则和相关需求,生成科学合理的赛程。

(二)服务需求

1.编制期限:根据2025赛季中超、中甲、中乙联赛赛事安排,在规定时间内完成全部赛程编制。

2.编制过程:在赛程编制期间,根据相关编制条件的不断调整,每天需提供不少于两版赛程,直至确定最优版赛程。

3.赛程输出:能够输出联赛、分组、具体球队等不同层面的赛程。

4.数据统计:每个草版赛程具有完整的数据统计,包括但不限于每个球队的主客场、开球日期、开球时间、休息时间。

五、报名资质

(一)经国内工商管理机关登记并合法存续,具有独立承担民事责任能力的企业法人。所有参与征集活动的企业不得与其他单位组成联合体、共同体等(包括但不限于合作、委托等方式)参与征集活动,该企业只能以一个参与征集人的身份参加本次征集活动。

(二)企业在参加本次征集活动最近一年内,具有依法缴纳税收和社会保障资金的良好记录;具有良好的商业信誉和健全的财务会计制度。

(三)企业在参加本次征集活动前三年内,未被“信用中国”网站(网址为:http://www.creditchina.gov.cn)列入失信被执行人、重大税收违法案件当事人名单,未被“中国执行信息公开网”网站(网址为:http://zxgk.court.gov.cn/shixin)列入失信被执行人名单。

(四)具备优秀的企业实力,拥有专业高效的技术团队,团队具备强大的软件研发以及技术支持能力。熟悉职业足球联赛,并对职业足球联赛赛程的编制有充分的理解。

(五)有独立完成国内职业体育赛事赛程编制等相关经验及合作经历为佳。

六、报名要求

(一)报名时间:2025年1月14日-1月16日,每个工作日9:00至17:00,逾期不再接受报名。

(二)报名方式:法定代表人或授权代表人发送邮件,提供除报价外的资质文件。(报名邮箱:qianduo.com)

(三)报名联系人:钱多,联系电话:010-59299206

七、应征文件组成

(一)法定代表人证明书或授权委托书(非法人代表亲自参与谈判时提供);

(二)谈判代表身份证复印件;

(三)应征公司营业执照副本复印件;

(四)应征公司背景介绍,包括组织机构、业务范围、管理层介绍、专业人员构成;

(五)应征公司最近一年内依法缴纳税收和社会保障资金相关记录;

(六)无重大违法记录声明、“信用中国”网站查询记录证明、“中国执行信息公开网”网站查询记录证明;

(七)应征公司近三年以来同类服务的成功案例介绍,并附相关证明文件复印件;

(八)应征公司针对本项目配备的人员,合作方案以及项目服务整体计划;

(九)应征公司针对本项目产品要求的报价清单,可进行全部项目报价,也可选择部分项目进行报价;

(十)应征公司认为需要提供的其他说明和资料。

八、评选程序

(一)正式报名并通过相关资质审查的企业为两家及两家以上时,中超联赛有限责任公司将向入围企业发出参加评选的通知。

(二)参评企业讲解时间、地点及相关要求

1.时间:待具体通知

2.地点:中超联赛有限责任公司(北京市朝阳区广渠路18号院世东国际大厦A座19层)

3.参评企业须按通知顺序按时到达指定地点等候参加讲解,如未能按时参加讲解,则被视为自动放弃参与本次征集活动。如遇特殊情况不能现场参与,需经我方同意后线上谈判,每个参评企业指定的代表不得超过三人。

4.参评企业需进行不超过10分钟的现场陈述(可以辅助PPT),陈述内容包括但不限于:企业资质、企业优势、成功案例、合作方案、人员配置、合作报价等;同时对中超联赛有限责任公司代表进行不超过10分钟的现场答疑。

5.参评企业讲解当天自行携带企业关于本项目的纸质版(正本1份,副本6份,每份需加盖本单位公章)和电子版合作方案及纸质版报价(报价文件需密封并加盖公章)。

6.在全部入围企业完成方案陈述和答疑后,中超联赛有限责任公司谈判小组将按照相关程序确定最终的供应商排名。谈判小组将从以下几个方面对报价人进行综合评定:企业资质(20%),过往案例(25%),方案含规划、人员配置、编制周期、报价等(55%)。

7.中超联赛有限责任公司将按最终排名与企业进行谈判及协议签署。如选定的合作伙伴未能与中超联赛有限责任公司就协议事宜达成一致,中超联赛有限责任公司将与下一位合作伙伴进行协议谈判。

8.如正式报名并通过审查的企业不足两家时,将采取定向谈判方式确定合作伙伴。

附件

相关内容

热门资讯

新手入门公路车?美利达SCUL... 想入公路车坑 但预算又有限 主要是为了健身、通勤 ...
不吹不黑,这5个日本小众包包品... 一说到包包,很多人满脑子想的都是“顶奢”爱马仕、LV,但其实,日本也有很多纯手工制作的包包值得买! ...
5亿跑者,这类人1年消费180... 越野跑人均消费破900元,“跑步人口主力军”健身跑人均消费500元以上。 ...
20%补贴下,什么价格都能出现... 最近,随着20%补贴的笔记本越来越多,什么好价格都出现了。有朋友说,这比双11还给力。而看了价格后会...
看到“中年玩家”诉求的《仙遇》... 现在还能怎么从大厂手里抢用户?前段时间有朋友跟我聊起2024年,说虽然还是有差异化新品突围,但赛道覆...
越野跑迎来新主管部门,2025... 中国登山协会最新成立了山地越野部,专门管理长距离越野跑。 文|...
2025新赛季开启 18支世巡... 2025年首场世巡赛事环澳大利亚(Santos Tour Down Under)即将登场,各车队战驹...
耐克如何通过马拉松营销,重新触... 只有跑者,最懂跑者。 ▂ 文 / 李禄源 马拉松,在不同群体...
如何用赛事带动文体旅融合?​这... 经过一年时间的发展,兴原文旅从无到有,通过组织赛事和综合保障,在实践中快速成长、不断发展壮大,也锻炼...
Xun转会的原因:追求更高薪资... BLG在最近两日,官宣了阵容的续约以及教练组的续约,除了主教练变更之外,选手阵容上没有什么大变化,只...